MLeM
Solutions
The baremetal playground.
  1. Home
  2. Content
  1. Introduction
  2. Playing with a LPC810
  3. Playing with a STM32F030

Introduction

With modern ARM microcontrollers, not much is required to start experimenting with baremetal programming:

  • A minimal circuit
  • A USB to TTL-UART converter
  • A program to upload code
  • A C++ compiler and linker

Playing with a LPC810.

A minimal circuit for the NXP LPC810 looks like this:

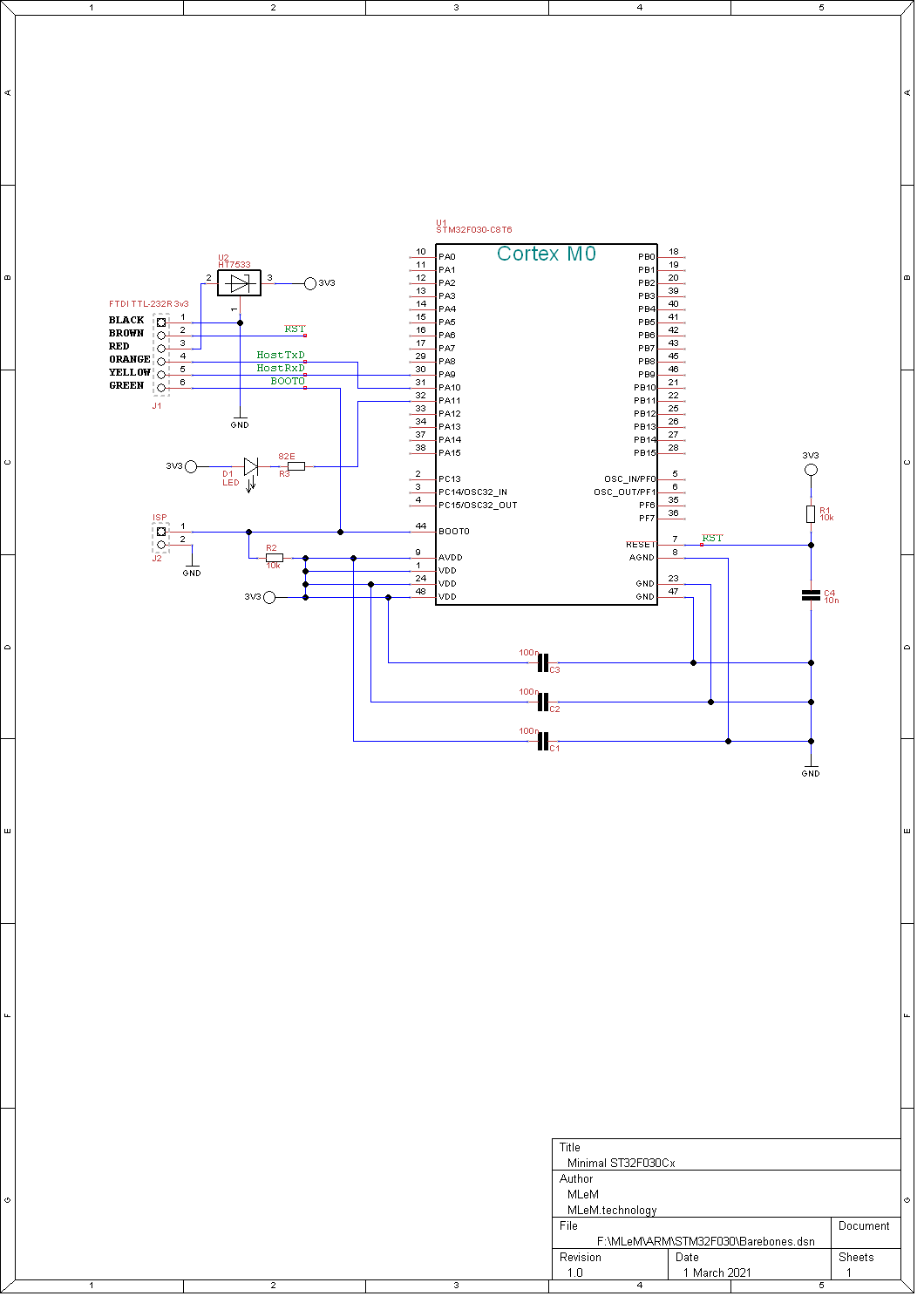
Playing with a STM32F030.

A minimal circuit for the ST STM32F030C8T6 looks like this:


Article Copyright © 2020 by Antoon van Breda